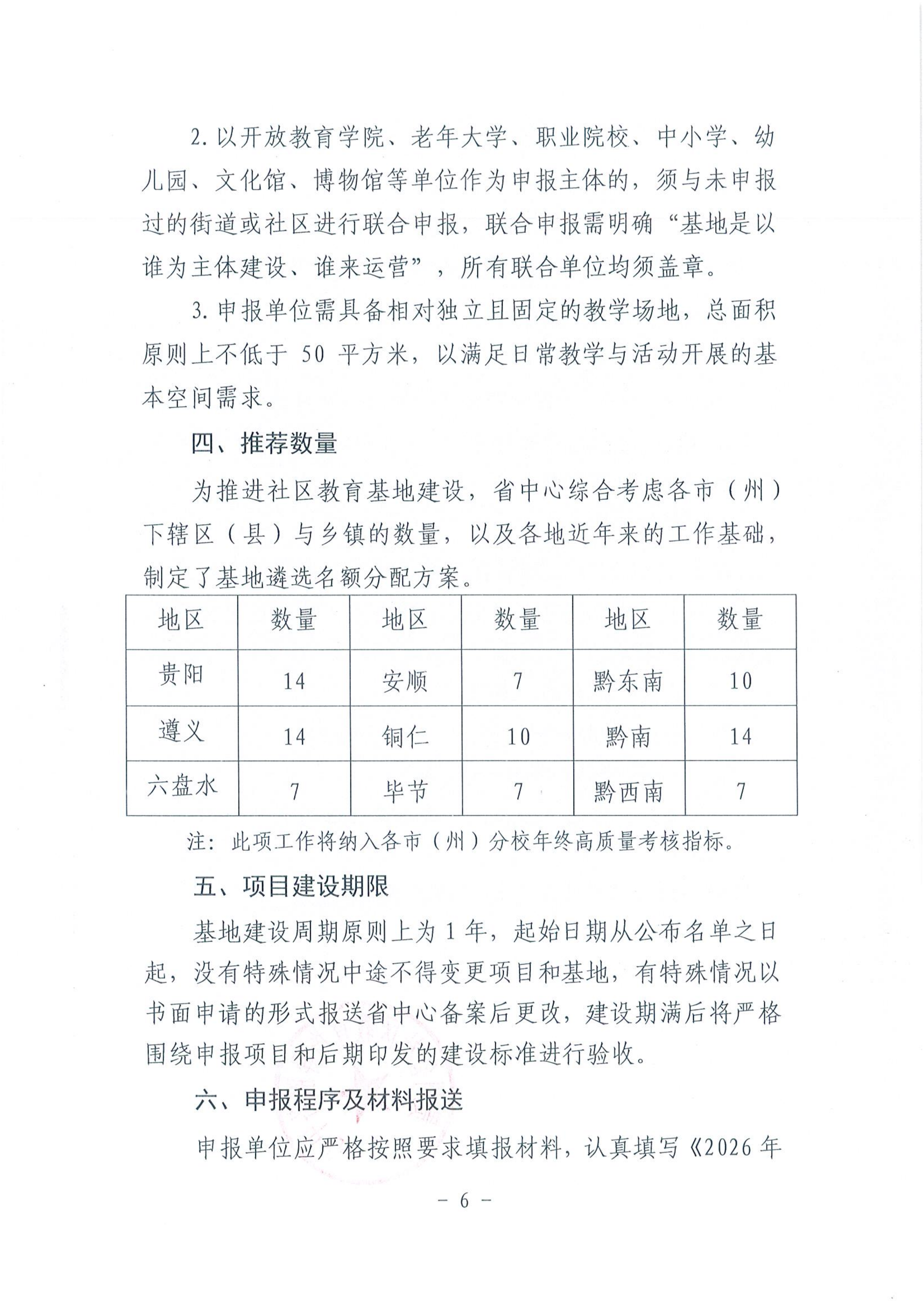
2026年社区教育基地的工作现已启动,还望大家积极挖掘我们的优质基地,打造出我们自己特色的社区教育基地。关于申报社区教育基地工作未尽事宜,咨询请联系黔西南开放大学社区教育负责人李瑛:13595969660